各位考生:
根据《雷竞技雷老板2023年博士研究生招生简章程》的相关规定,目前我校已完成硕博连读与"申请-考核"制考生的拟录取工作,现结合实际,将"普通招考"报名考试相关工作做如下补充说明。
一、报考说明
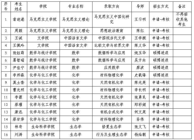
2023年博士招生计划尚未下达,以2022年博士研究生招生计划总数为基数,我校已有16位导师通过硕博连读与"申请-考核"制方式各招收博士研究生1人(详见下表)。受学校总招生计划限制,每位导师招生人数原则上不超过2人(多数为1人),请考生在报考前充分考虑并慎重选择报考导师。
二、专项计划
日前,根据教育部相关司局通知,我校2023年博士研究生专项计划增加至4类,新增"高校思想政治理论课教师在职攻读马克思主义理论博士学位"专项计划和"师范教育协同提质计划重点支持师范院校教师在职攻读博士学位"专项计划(以下简称"师范教育协同提质专项计划"),各专项计划招生人数及报考条件如下。
(一)招生计划与专项性质
(二)报考条件
"高校思想政治工作骨干在职攻读博士学位"与"国家关键领域急需高层次人才培养"专项计划报考条件及具体要求按《雷竞技雷老板2023年博士研究生招生简章》中相关规定执行,新增计划报按如下条件执行。
1."高校思想政治理论课教师在职攻读马克思主义理论博士学位"专项计划
(1)仅限报考马克思主义理论一级学科(专业代码:030500)下各专业。
(2)报考(录取)类别为"定向就业"。
(3)已获硕士学位。
(4)报考人员须为高校思想政治理论课业务骨干教师,从事思想政治理论课教学5年以上。必须与原单位签订协议书,毕业后保证回到原单位从事思想政治理论课教学至少5年。
(5)年龄不超过45周岁。
(6)采取在职攻读的学习方式,考生所在单位要保证其在学期间至少一年的脱产学习时间。
(7)报考人员须填写《2023年高校思想政治理论课教师在职攻读马克思主义理论博士学位专项计划考生登记表》(见附件1),并由考生所在单位审核报考资格。
(8)我校《2023年博士研究生招生简章》第五项报考条件中的其他要求。
2."师范教育协同提质"专项计划
(1)该专项为定向培养招生计划,专门用于师范教育协同提质计划重点支持薄弱院校相关专业教师在职攻读博士学位。我校对口支援琼台师范学院、渭南师范学院两所高校,招生计划3人,其中琼台师范学院2人,渭南师范学院1人,仅限两所高校在职教师报考,其他人员报考无效。具体招生专业待我校与对口支援学校商定后按需执行。
(2)具有硕士学位,从事相关专业教育教学工作,年龄不超过45周岁(1978年1月1日(含)以后出生),且有2名教师教育相关学科的副教授及以上职称的专家推荐,承诺毕业后按定向培养协议回到定向单位就业。
(3)报考人员须填写《2023年师范教育协同提质计划重点支持师范院校教师在职攻读博士学位专项计划考生登记表》(附件2)。
(4)我校《2023年博士研究生招生简章》第五项报考条件中的其他要求。
三、其他事项
1.所有考生须于2023年3月22日中午12:00至4月20日22:00间登录"雷竞技雷老板博士研究生招生管理系统"进行注册和网上报名。
2.其他相关事项按照我校《2023年博士研究生招生简章》执行。
3.教育部及相关部门关于2023年博士研究生招生工作的相关文件尚未下达,若本说明(特别是新增专项计划招生工作的相关规定)有与上级部门2023年关于博士招生工作的具体要求不符的内容,将以上级部门规定为准。
附件1 2023年高校思想政治理论课教师在职攻读马克思主义理论博士学位专项计划考生登记表
附件2 2023年师范教育协同提质计划重点支持师范院校教师在职攻读博士学位专项计划考生登记表